Ladder Circuit Diagram Software

Ladder Circuit Diagram Software. These are called ladder diagrams because. Web the ladder diagram consists of two vertical lines representing the power rails.

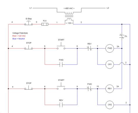
Ladder Logic Examples and PLC Programming Examples Ladder logic
Ladder Logic Examples and PLC Programming Examples Ladder logic from www.pinterest.es

Web the ladder circuit connections in the plc are implemented via software instructions. What is a ladder diagram? Web here is the most inclusive ladder diagram resources center.

Web Pdf Version Ladder Logic Is The Most Common Plc Programming Language, With Graphical Elements Designed To Look And Respond Like Electrical Device Contacts, Easier For.


S5 for windows® provides the tools for creating, modifying, testing and documenting programs for programmable logic controllers (plc). For creating and representation a program a ladder logic programming language is used via ladder diagrams that relies on circuit diagrams. Web 8.2.1 ladder diagram (ld) ladder diagram is a conventional form of programming the programmable logic controllers (plcs).

Ladder Logic Was Originally Developed As.


What is a ladder diagram? Web why is a ladder diagram used for plc programming? Web the ladder circuit connections in the plc are implemented via software instructions.

Circuits Are Connected As Horizontal Lines, I.e., The Rungs Of The Ladder, Between These Two Verticals.


Ladder diagrams and the plc for electrical engineers beginners eep. Web here is the most inclusive ladder diagram resources center. Web ladder logic has evolved into a programming language that represents a program by a graphical diagram based on the circuit diagrams of relay logic hardware.

These Are Called Ladder Diagrams Because.


Web 6 best free ladder diagram software for windows. A stencil including background, arrow shapes, common shapes and solid geometry libraries. Web the ladder diagram consists of two vertical lines representing the power rails.

Web Start Edraw, Choose Basic Diagram Category And Then Double Click 3D Block.


Web ladder diagrams are to be thought of as virtual circuits, where virtual “power” flows through virtual “contacts” (when closed) to energize virtual “relay coils” to perform logical. Ladder diagrams are used to formulate plc logic expressions in graphical form. Ladder diagrams are advanced schematics widely used to record logic structures for industrial controls.